程序执行流程¶
参考 Execution Angleboye@Bamboofox 。
静态执行¶
这里给出程序静态执行的基本过程。

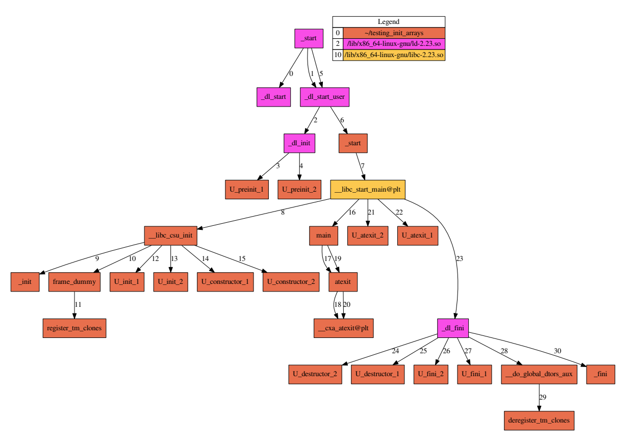
动态执行¶

这里给出另外一张更加细节的图片。

基本操作说明¶
sys_execve¶
该函数主要用于执行一个新的程序,即执行我们想要执行的程序,会检查相应的argv以及envp等参数。
do_execve¶
该函数打开目标映像文件,并从目标文件的开始处读入指定长度的(目前为128)字节来获取相应目标文件的基本信息。
search_binary_handler¶
该函数会搜索支持处理当前类型的二进制文件类型队列,以便于让各种可执行程序的处理程序进行相应的处理。
load_elf_binary¶
该函数的主要处理流程如下
-
检查并获取elf文件的头部信息。
-
如果目标文件采用动态链接,则使用.interp 节来确定loader的路径。
-
将program header 中记录的相应的段映射到内存中。program header中有以下重要信息
-
每一个段需要映射到的地址
- 每一个段相应的权限。
- 记录哪些节属于哪些段。
具体的映射如下

分情况处理
- 动态链接情况下,将sys_execve的返回地址改为loader(ld.so)的entry point。
- 静态链接情况下,将sys_execve的返回地址改为程序的入口点。
ld.so¶
该文件有以下功能
- 主要用于载入ELF文件中DT_NEED中记录的共享库。
- 初始化工作
- 初始化GOT表。
- 将symbol table合并到global symbol table。
_start¶
_start函数会将以下项目交给libc_start_main
- 环境变量起始地址
- .init
- 启动main函数前的初始化工作
- fini
- 程序结束前的收尾工作。